线性回归 (Linear regression) 是一种以线性模型来建模自变量与因变量关系的方法。
分为:
- 单变量线性回归 (Linear regression with one variable):只有一个自变量;
- 多变量线性回归 (Linear regression with multiple variable):有多个自变量。
本篇先从单变量线性回归入手。
✎模型表达 (Model representation)
一个预测房价的例子:
给定某地不同面积房子的价格的数据集,希望通过该数据集构建一个模型,该模型能根据房子的面积来预测其价格。

该例子属于 有监督学习 中的 回归 问题。
使用如下标记描述回归问题:
- m = Number of training examples (训练样例的数量)
- x’s = “input” variable / features (输入变量 / 特征)
- y’s = “output” variable / “target” variable (输出变量 / 目标变量)
- (x,y) - one training example (一个训练样例)
- (x(i),y(i)) - ith training example (第 i 个训练样例)
- h (hypothesis) - hθ(x) = θ0+θ1x (学习算法的解决方案或函数,将 x’s 映射到 y’s)

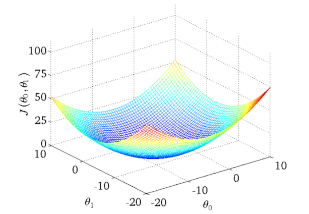
✎损失函数 (Cost function)
Hypothesis: hθ(x) = θ0+θ1x , 参数 θi’s 如何选择?

情形一:假定 θ0 = 0,Cost function 变为 J(θ1)

情形二:θ0,θ1 都可变,Cost function 为 J(θ0, θ1)
